
根据中新两国签订的教育交流与合作备忘录,国家留学基金管理委员会2025年将继续从高等职业院校选派在职教师赴新加坡5所院校见习交流,为期3个月,学习语言为英语。
一、项目简介
根据中国与新加坡两国教育部签订的合作备忘录,国家留学基金管理委员会(以下简称国家留学基金委)2025年将选派国内高等职业院校优秀在职教师赴新加坡南洋理工学院、新加坡淡马锡理工学院、新加坡义安理工学院、新加坡共和理工学院、新加坡理工学院见习交流。
二、协议内容
1.选派规模
15人
2.选派类别及留学期限
访问学者,留学期限为3个月
3.选派专业领域
留学专业主要为:人工智能、计算机工程、机电工程、化学工程、信息通信技术、公共卫生、生物医疗等,详见《新加坡专业院校一览表》。
申请人可根据留学专业选择3所意向性留学院校,最终以新方落实的留学院校为准。如未能满足申请意向志愿,申请人应服从调剂,否则视为弃权。
4.资助内容
国家留学基金按照国家公派访问学者标准,提供奖学金生活费及一次往返国际旅费。外方免除课程学费。
注意:因承办高校住宿资源紧张,本年度校方无法确保为全体奖学金获得者提供校内住宿。如遇无法安排的情况,相关奖学金获得者需自行解决校外住宿事宜。
三、人选条件
1.符合《2025年国家留学基金资助出国留学人员选派简章》及《2025年国家公派高级研究学者、访问学者、博士后项目》规定的申请条件。
2.国内高等职业院校在职教师,年龄不超过50周岁(1974年1月1日以后出生)。每所国内院校限报1人。
3.英语流利。申请人应提交大学英语四级或六级证书,如无可提交同等水平的外语水平证明(如雅思、托福考试成绩)。
四、申请受理办法
1.申请时间及方式
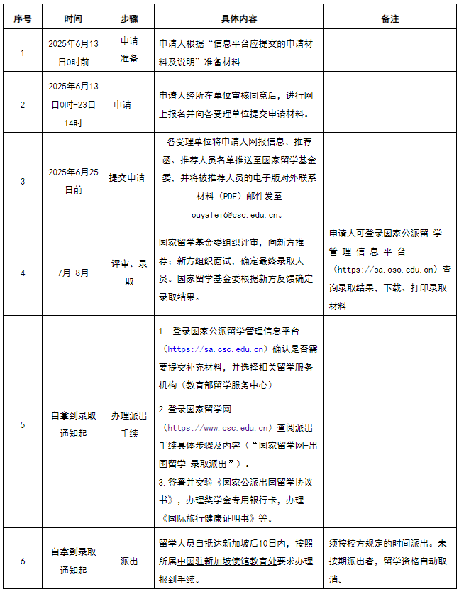
申请人经所在院校同意,于2025年6月13日0时-23日14时登录国家公派留学管理信息平台(https://sa.csc.edu.cn)进行网上报名,并向国家留学基金申请受理单位(以下简称受理单位)提交申请材料。
网报时,“申报项目名称”选择“国外合作项目”、“可利用合作渠道”选择“中新职教见习交流项目”。
申请人应按照规定的程序、时间和要求提交申请材料,并对材料的真实性负责。因申请材料原因导致的责任和后果由申请人承担。
推选单位应对申请人的政治思想、道德品行、学术诚信、身心健康情况、申请资格、综合素质、发展潜力、出国留学必要性、学习计划可行性等方面进行审核(评审)后出具有针对性的单位推荐意见。推选单位有权退回不真实、不一致、不符合要求的申请。
2.申请受理方式
国家留学基金委各受理单位统一受理本地区(单位、部门)的申请,不直接受理个人申请。
各受理单位应对申请人在信息平台中提交的材料进行审核,对拟推荐人选进行公示后,于2025年6月25日前将信息平台中的信息、受理单位推荐函、推荐人员名单推送至我委,同时将电子版对外联系材料(PDF)邮件发至ouyafei6@csc.edu.cn。受理单位有权退回不真实、不一致、不符合要求的申请。
3.申请时应提交的材料
申请人除按照《信息平台应提交的申请材料及说明》准备材料外,还需准备提交给新方的对外联系材料,此部分材料无需提交纸质材料,PDF版电子版材料即可。具体如下:
(1)个人简历(内容参考个人简历参考表,不可超过3页)
(2)护照信息页或身份证复印件
(3)最高学历/学位证书复印件
(4)教师资格证复印件
(5)有效的英文水平证明
(6)意向院校填报表(英文填写,单独以excel格式提交)
其中,材料(1)个人信息采集表应用英文填写。材料(2)至(5)中,除护照信息页外,其他材料若为中文,请附英文翻译件。同时,请自行制作英文封面及目录,将所有材料按上述顺序合并在一个PDF文件中。
五、评审及录取
1.国家留学基金委对申请人材料进行审核,组织评审,确定留学候选人并向新方推荐。
2.新方将组织面试评审,根据申请人填报的留学志愿协助落实留学单位并确定最终录取人员。
3.国家留学基金委根据新方反馈于8月底公布录取结果。申请人可登录国家公派留学管理信息平台(https://sa.csc.edu.cn)查询录取结果,下载、打印录取材料。
六、派出
被录取留学人员暂定于2025年10月派出,具体以新方留学院校通知为准。未按期派出者,留学资格自动取消。
七、咨询方式
联系人:刘老师
联系电话:010-66093343
传真:010-66093929
电子信箱:ouyafei6@csc.edu.cn
地址:北京市车公庄大街9号五栋大楼A3座13层(邮编:100044)
八、申请及选派程序
https://www.csc.edu.cn/chuguo/s/3765